- +对比
- +对比
- +对比
- +对比
- +对比
- +对比
- +对比
- +对比
- +对比
- +对比
- +对比
- +对比
赛沸尔依维柯双拓展C型房车,与你一路同行
非常适合一家人出行旅游的房车—赛沸尔依维柯双拓展C型房车,这款车采用双拓展设计,超大空间,能满足4-6人一同出行的需求。
车身外观



车身外观尺寸为长5995mm、宽2530mm、高3115mm,自行式房车且是自动挡的车型,上蓝牌,C照就可以驾驶,简单便捷,畅通无阻。
![]()
为什么说这款房车非常适合远行呢?
首先,水量充足:200L净水箱以及70L的灰水箱,配备房车专用水路系统,可以适应不同环境下的加水需求,并且配有水箱检修口,更换水箱也是可操作的。
其次,电力强劲:这款房车配备3KW房车逆变充电一体机,600W顶置太阳能以及800AH锂电池,让您的旅途告别电力不够的烦恼。

房车外配置了专用的外拉柴油灶,与原车共用油箱里的柴油,节省了放置煤气瓶的空间,又不用担心中途需要加气的问题,更重要的是保证了行驶路上的安全性。车外支起遮阳篷,拉出炉灶,烹饪一顿大餐或户外BBQ完全不是问题。车内拥有148L车载专用冰箱和微波炉,让你沿途都能吃到新鲜热乎的食物。

车尾的储物箱东西通透,非常的宽敞,让您不用再为东西太多没地方储存而烦恼。

下面给大家分享一下这款赛沸尔双拓展C型房车的室内布局
精美内饰


驾驶室上方是额头床,两个成年人同时休息,也不会显得拥挤。配置超大天窗,视野更加开阔,睡觉前看看星星,也是很有情调的呢!床板翻转就是一台32寸智能电视机,满足您在夜晚休憩时的娱乐需求。
会客区


双人对坐卡座+可升降餐桌,就是平时工作和吃饭的地方。餐桌降下去之后,可以拼成一张小床,可供临时休息,也是小朋友自在玩耍的天地。
为了能够在房车上长期生活,这款车还配置了洗衣机,带有烘干功能。有了这个轻松解决了出门在外洗衣、晾衣的问题。
休息区



车尾拓展部分,也是一张双人床,床的两侧都配备了照明灯和阅读灯。即使出门在外,也不能剥夺小朋友的睡前故事时间哦!
厨房区


厨房的设施非常齐全,配有房车专用的抽油烟机、电磁炉、翻盖水槽、折叠水龙头、通风窗户。
卫生间

独立的卫生间,配置专用抽拉式马桶、淋浴花洒、洗脸池、水龙头、顶置换气扇,使得房车生活更加舒适惬意。
这就是这款赛沸尔房车的内部布局,是不是满足了您在旅途中的所有需求?是不是迫不及待就想来一场说走就走的旅行?
![]()
不管是苏稽古镇的市井生活、大凉山的奴隶文明印记、苍山洱海的秀美壮丽,还是腾冲的火山热海和遍地美食,都是我们从来没有经历过的生活,“世界那么大,走走真的不错”,选择赛沸尔房车,陪您一起去寻找诗与远方......
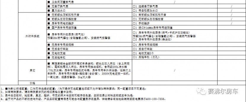
SFE5040XLJ型旅居车双拓产品配置表




































































网友评论
已有 0 人参与评论